Peta Konsep Listrik Dinamis
PETA KONSEP Listrik Dinamis Arus listrik Hambatan Jenis Hukum Ohm Hukum I Kirchoff Konduktivitas Rangkaian Hambatan Seri Rangkaian listrik Paralel 4. Dalam konsep listrik dinamis dikenal dengan istilah arus listrik.
Badan pusat statistik bps go id.
Peta konsep listrik dinamis. KONSEP DASAR LISTRIK DINAMIS Advance Organizer Apakah di sekitarmu masih ada rumah yang belum menggunakan penerangan listrik. Arus listrik merupakan banyaknya muatan listrik dalam suatu benda yang disebabkan oleh pergerakan elektron dalam benda tersebut. Listrik Dinamis 155 Untuk mempermudah memahami materi ini perhatikan peta konsep berikut ini.
Peta konsep listrik dinamis ppt listrik dinamis rumus listrik dc sebutkan bunyi hukum kirchoff soal dan pembahasan listrik dinamis kelas 9. Studi tentang listrik dibagi menjadi dua yaitu listrik statis berkaitan dengan muatan listrik dalam keadaan diam dan listrik dinamis berkaitan dengan muatan listrik dalam keadaan bergerak yang disebut arus listrik. Arus Listrik Hantaran Listrik Rangkaian Listrik Hukum Kirchoff Penggunaan Listrik di.
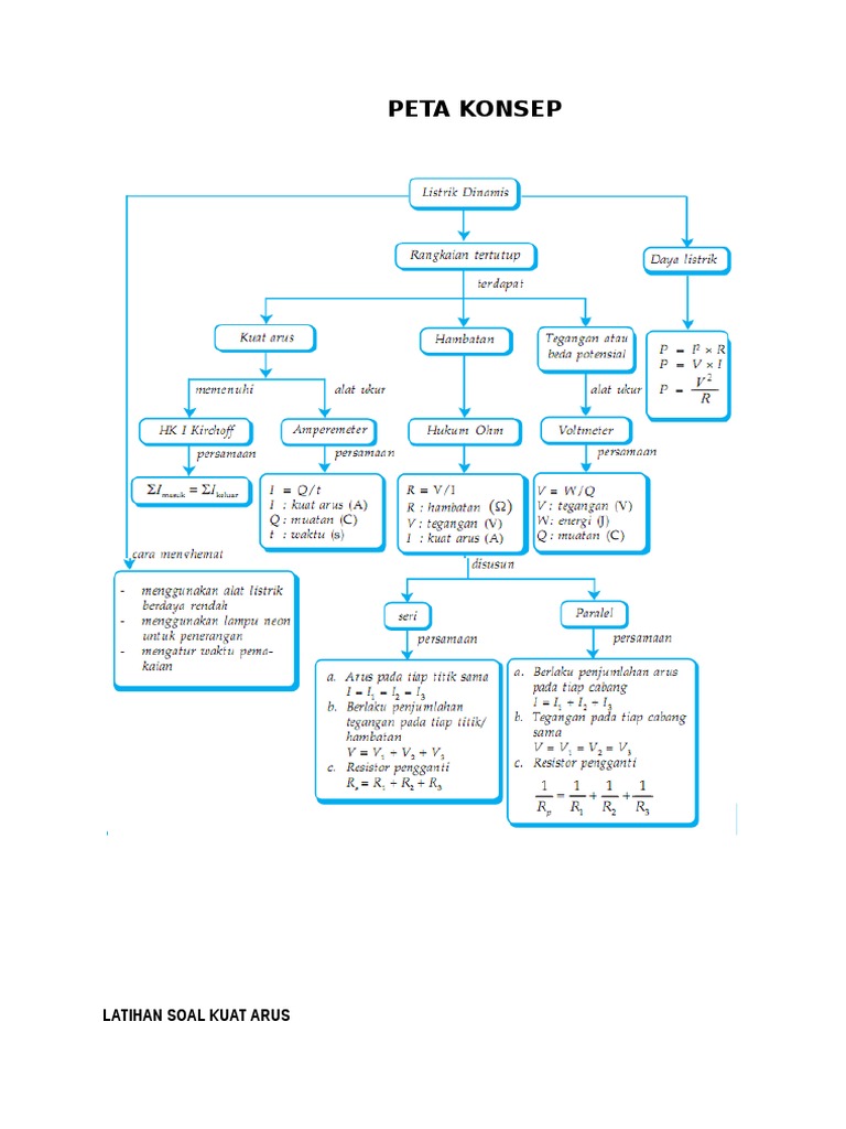
Demokrasi kita demokrasi terpimpin patriot garuda. Peta Konsep Listrik Dinamis Rangkaian tertutup terdapat V W Q V. Klik Menentukan arus listrik dan arus elektron.
Hasil analisis rata-rata struktur kognitif siswa dalam pemahaman konsep listrik dinamis dengan peta konsep model S siswa dapat menentukan preposisi sebesar 88 siswa dapat menentukan pemahaman konsep dan contoh sebesar 66 dan cross link sebesar 100. Listrik dinamis yang ada pada mainan mobil-mobilan terletak dalam baterainya. 134 IPA SMP Kelas IX.
Berdasarkan hasil analisis data ditemukan rata-rata sebanyak 185 siswa yang mengalami miskonsepsi M 3825 siswa yang Tahu Konsep TK 2475 kurang pengetahuan atau Tidak Tahu Konsep. BERIKUT INI PETA KONSEP LISTRIK DINAMIS BUATLAH KESIMPULAN DISERTAI SUATU ALASAN PENGARUH MODEL PEMBELAJARAN BERBASIS MASALAH TERHADAP June 20th 2018 - Penelitian Ini Bertujuan Untuk Mengetahui Apakah Ada Pengaruh Model. Peta Konsep Bab 8 VOLTMETER ARUS LISTRIK ALAT UKUR LISTRIK DAYA LISTRIK LISTRIK DINAMIK ENERGI LISTRIK TEGANGAN LISTRIK AMPEREMETER HAMBATAN LISTRIK PENERAPAN LISTIK.
Energi J Q. Menentukan arus listrik dan arus elektron. PETA KONSEP Listrik Dinamis Arus listrik Hambatan Jenis Hukum Ohm Hukum I Kirchof Kondukt vitas Rangkaian Hambatan Seri Rangkaian listrik 4 Menentukan arus listrik dan arus elektron.
Cute mother blog s faktor â faktor yang mempengaruhi. Arus listrik ini mengalir melalui suatu titik yang memerlukan sebuah sirkuit dalam satuan waktu. DASAR DAN PENGUKURAN LISTRIK X.
Oleh Pak Alex Diposting pada Maret 15 2021. Peta konsep listrik dinamis peranan teknologi informasi dan komunikasi dalam bisnis. PETA KONSEP LISTRIK DINAMIS.
Arah elektron Arah arus listrik Arus elektron adalah aliran elektron dari potensial rendah ke potensial tinggi Arus lisrik adalah aliran muatan positif. Pengertian Rumus Contoh Soal dan Gambar mari kita bahas bersama-sama dibawah ini. Tes diagnostik listrik dinamis menggunakan peta konsep.
Krl â commuterline indonesia. Peta konsep listrik dinamis. Kuat arus A Hukum Ohm Hambatan Daya listrik P I2 R P V I P V2 R cara menghemat I Q t.
Peta Konsep Listrik Dinamis Peta Konsep Listrik Dinamis merupakan aliran Elektron menghasilkan Arus Listrik Hukum Ohm VIR Gaya Gerak Listrik Konduktor dengan hambatan disebabkan adanya hubungan ketiganya dapat di susun secara Paralel 1Rr 1R11R2. Penerapan Pendekatan Keterampilan Proses Dalam Pembelajaran IPA-Fisika Konsep Arus Listrik Kelas III Semester 5 di MTsN Tenggarong. Penelitian kuantitatif mitra riset.
Muatan C Voltmeter Tegangan atau beda potensial alat ukur persamaan R VI R. Listrik Dinamis. Skor maksimun rata-rata yang dicapai siswa sebesar 7597 dengan level.
Arah elektron Arah arus listrik Arus elektron adalah aliran elektron dari potensial rendah ke potensial tinggi. Beda Potensial Konduktor Listrik Isolator Listrik Semikonduktor Listrik. Peta Konsep Listrik Dinamis Voltmeter membahas Beda Potensial Amperemeter Arus Listrik Pengukuran Beda Potensial Arus Listrik antara lain diukur dengan diukur dengan.
Pada kesempatan kali ini pengajarcoid akan membuat artikel yang berjudul Listrik Dinamis yang mana akan membahas mengenai. PETA KONSEP Listrik Dinamis Arus Hambatan Hukum Hukum Ilistrik Jenis Ohm Kirchoff Kondukti Rangkaian vitas Hambatan Seri Paralel Rangkaian listrik 4. PETA KONSEP LISTRIK DINAMIS Listrik Dinamis Arus Listrik Hantaran Listrik Rangkaian Listrik Hukum Kirchoff Penggunaan Listrik di Lingkungan Sekitar Kuat Arus Listrik Beda Potensial.
Tegangan V I. Pengertian Rumus Contoh Soal dan Gambar-Listrik dinamis adalah aliran partikel bermuatan dalam bentuk arus listrik yang dapat menghasilkan. FISIKA KELAS X BAB VIII KONSEP DASAR LISTRIK DINAMIS Advance Organizer.

Tren Gaya 40 Peta Konsep Listrik Statis

Listrik Dinamis Ettylist S Blog

Listrik Dinamis Rangkaian Seri Dan Paralel Pertemuan 10

Peta Konsep Listrik Dinamis Docx Document



Posting Komentar untuk "Peta Konsep Listrik Dinamis"